攀枝花市人民政府關于印發《攀枝花市推動大規模設備更新和消費品以舊換新實施方案》的通知
www.xghelper.cn 發布時間:2024-07-09 來源:攀枝花市人民政府 選擇閱讀字號:[ 大 中 小 ] 閱讀次數:
- 索 引 號 :008320033/2024-00185
- 發布機構:攀枝花市人民政府
- 成文日期:2024-07-05
- 發布日期:2024-07-09
- 文 號:攀府發〔2024〕11號
- 有 效 性 : 有效
攀枝花市人民政府
關于印發《攀枝花市推動大規模設備更新和消費品以舊換新實施方案》的通知
攀府發〔2024〕11號
各縣(區)人民政府、釩鈦高新區管委會,市政府各部門、各直屬機構,有關單位:
現將《攀枝花市推動大規模設備更新和消費品以舊換新實施方案》印發給你們,請認真貫徹落實。
攀枝花市人民政府
2024年7月5日
攀枝花市推動大規模設備更新和消費品以舊換新實施方案
為貫徹落實黨中央國務院、省委省政府關于推動大規模設備更新和消費品以舊換新決策部署,把握重大發展機遇,進一步釋放投資和消費潛力,大力推進新型工業化、新型城鎮化、農業現代化、綠色數字化,結合攀枝花實際,制定如下實施方案。
一、總體要求
堅持以習近平新時代中國特色社會主義思想為指導,全面貫徹黨的二十大精神和習近平總書記對四川工作系列重要指示精神,統籌擴大內需和供給側結構性改革,堅持市場為主、政府引導,堅持鼓勵先進、淘汰落后,堅持標準引領、有序提升的原則,以高質量發展建設共同富裕試驗區為戰略牽引,緊緊圍繞“2+3”現代工業體系,深入實施工業強市戰略,推動“智改數轉”轉型升級,持續推動優勢產業高端化、傳統產業新型化、新興產業規模化,端好“鐵飯碗”、做強“鈦釩碗”、創造“金飯碗”,著力“揚長補短、做強特色、提質增效”,推進產業智能化、綠色化、融合化發展。
到2027年,全市工業、農業、建筑、交通、教育、文旅、醫療等領域設備投資規模較2023年增長25%以上。重點行業能效基準水平以下產能全部退出,達到標桿水平產能比例超過30%,主要用能設備能效基本達到節能水平,環保績效達到A級水平的產能比例大幅提升,綠色發展和本質安全水平明顯提升,規模以上工業企業數字化研發設計工具普及率和關鍵工序數控化率分別超過90%、75%,制造業數字化轉型和智能制造水平邁入全省第一方陣。報廢汽車回收量較2023年增加一倍,二手車交易量較2023年增長50%,廢舊家電回收量較2023年增長35%,再生材料在資源供給中的占比進一步提升,再生資源回收循環利用鏈條基本建成。力爭更新改造城市(縣城)及建制鎮供排水管網370公里以上、燃氣老化管網330公里以上,加裝住宅電梯300部以上,更新改造8座以上污水處理廠有關設施設備。
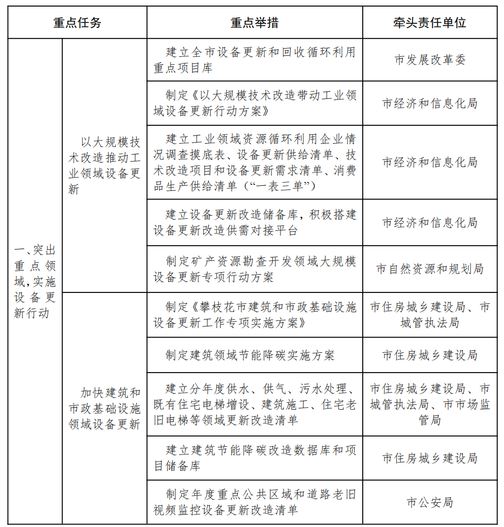
二、突出重點領域,實施設備更新行動
(一)以大規模技術改造推動工業領域設備更新。
分類施策推進重點領域升級改造。聚焦礦業、冶金、化工等生產設備處于中低水平的傳統行業,加快產業轉型升級,促進傳統產業新型化。聚焦先進材料、氫能儲能、光電信息等生產設備處于中高水平的新興行業,實施高端化改造,重點更新一批高技術、高效率、高可靠性的先進設備,提升核心競爭力。嚴格落實能耗、排放、質量、安全等強制性標準和設備淘汰目錄,深入開展“散亂污”企業排查整治和淘汰落后產能工作,落實強制性清潔生產審核要求,加大落后產能、落后工藝排查力度,加快超期服役老舊設備、低效能設備淘汰更新。聚焦煤電、鋼鐵、焦化、有色、化工、建材等重點行業,以《重點用能產品設備能效先進水平、節能水平和準入水平(2024年版)》和現行能耗、污染物排放等強制性國家標準為基本依據,結合《關于深入開展重點用能單位能效診斷的通知》(發改辦環資〔2024〕395號),鼓勵企業開展節能診斷,更大力度推動鍋爐、電機、變壓器等高能耗高排放設備和存在安全隱患設備能換快換、應換盡換。加強先進適用安全設備推廣應用,強化安全診斷、綜合執法,依法依規淘汰老舊化工裝置等重點領域落后設備。〔市經濟和信息化局,市發展改革委、市科技局、市生態環境局、市應急管理局、市國資委、市市場監管局。逗號前為牽頭單位,下同;各項任務均需各縣(區)人民政府、釩鈦高新區管委會貫徹落實,不再單獨列出〕
協同推進制造業“智改數轉”與設備更新。將智能化改造數字化轉型作為培育新質生產力的重要著力點,組織實施《攀枝花市加快制造業數字化轉型智能化升級行動計劃(2023—2027年)》,大力推廣智能制造裝備,拓展大規模設備更新應用場景。加快鈦材、鈦白粉、鋼鐵等重點產業鏈數字化貫通,鼓勵鏈主企業搭建數字化供應鏈,開展協同采購、協同制造和產品溯源等。支持龍頭骨干企業帶動中小企業更新信息技術集成應用設備,加快物資生產調度、產業鏈協同、自動化操作等重點領域智能化改造。支持釩鈦產業園區等工業園區建設公共服務平臺,實施整體數字化改造,探索共享制造。聚焦生產作業、倉儲物流、質量管控等重點環節,擴大數控機床、工業機器人、智能物流裝備等應用規模。推行普惠性“上云用數賦智”服務,引進培育一批系統解決方案服務商,推廣一批低成本、輕量化、普適性的解決方案。加快人工智能賦能釩鈦化工園區和格里坪化工園區安全生產,強化煤礦、非煤礦山等重點領域的“機械化換人、自動化減人、機器人替人”,實施5G+全鏈接智能采礦等項目建設,按世界一流綠色智慧礦山標準推進紅格南礦采選項目。推動第五代移動通信(5G/5G-A)、高速光網、工業互聯網平臺等新型網絡基礎設施廣泛覆蓋。(市經濟和信息化局,市發展改革委、市科技局、市國資委)
強化供需對接拉動設備更新。全面摸排工業領域設備更新需求,鼓勵企業實施生產設備、用能設備等更新和技術改造,動態建立設備更新儲備庫。積極搭建設備更新改造供需對接平臺,借助社會組織、專家智庫等機構專業能力開展技術改造綜合診斷和指導服務,形成需求和供給清單,促進供需匹配。積極發揮含釩優特鋼、高端鈦材及鈦合金等標志性產品鏈主企業和行業龍頭企業牽引作用,推動釩鈦產業鏈延鏈補鏈協同改造,帶動產業鏈上下游左右端相關配套企業更新改造升級。支持裝備制造、建材、光電信息等產業,瞄準先進標準質量指標實施技術改造,大力發展中高端產品,開發更多適合消費升級、設備更新的新產品,提高產品附加值。(市經濟和信息化局,市發展改革委、市生態環境局)
(二)加快建筑和市政基礎設施領域設備更新。
推進市政基礎設施設備更新改造。加快推進不滿足標準規定、國家明令淘汰老舊破損、能耗高、運行效率低等問題的供排水設施設備更新改造。有序推進炳草崗水廠、仁和水廠等自來水廠及居民小區二次供水(加壓調蓄)設施設備和老舊管網升級改造。加大炳草崗污水處理廠、清香坪污水處理廠等污水處理設施和城鎮生活污水收集管網、泵站的更新力度。加強城市(含縣城)地下管網規劃建設管理,推進城市燃氣老化管網、智能監測設備、LNG氣化站更新改造,加大生活垃圾分類投放點、環衛車輛、公共廁所等更新力度。全面實施地下管網、橋梁隧道、窨井蓋等城市生命線工程。制定年度重點公共區域和道路老舊視頻監控設備更新改造清單,推動花城新區、火車南站、高速出入口、農村薄弱地區及舊城盲區的治安、交通智能化集成式設施設備新建/增補、更新改造。(市公安局、市住房城鄉建設局、市城管執法局,市發展改革委、市生態環境局)
推進老舊電梯等既有建筑設備更新改造。對全市公共建筑開展城鎮既有建筑摸底調查,建立建筑節能降碳改造數據庫和項目儲備庫,有序推進城鎮既有建筑節能改造,重點對空調系統、照明系統、圍護結構和可再生能源設施設備等內容進行改造。綜合考慮居民意愿、住宅結構條件、使用功能、安全經濟等因素,因地制宜推進既有住宅增設電梯。按照相關安全技術規范和標準要求,對投入使用年限長、配置水平低、運行故障率高的住宅電梯實施安全評估,加快更新(含改造、大修)不符合現行產品標準、安全風險高、居民更新意愿強的住宅老舊電梯。(市住房城鄉建設局、市市場監管局,市發展改革委、市機關事務服務中心)
推進建筑施工設備更新。按照《施工現場機械設備檢查技術規范》(JGJ160)等要求,引導行業企業按標準更新淘汰使用時間超過10年、高污染、高能耗、老化磨損嚴重、技術落后的建筑施工工程機械設備,引導企業重點對安全隱患突出、技術落后、不滿足有關標準規范的挖掘機、起重機(普通塔式、流動式)、施工升降機等設備實施更新。鼓勵建筑業企業及行業租賃企業積極更新購置新能源、新技術工程機械設備和智能升降機等智能建造設備。(市住房城鄉建設局,市發展改革委、市經濟和信息化局、市科技局、市國資委、市市場監管局)
(三)支持交通運輸設施設備和老舊農業機械更新。
推進道路運輸設備轉型。貫徹落實“電動四川”行動,大力實施“1114”氫能發展戰略,加快建設氫能產業示范城市。積極推動老舊城市公交車輛更新,有序推進老舊新能源公交車動力電池更新換代。全市新增和更新城市公交車原則上全部采用新能源汽車,除特殊用途和特殊區域外。加快推動新能源出租車推廣應用,推動營運性中小型客車更新換代。積極推動氫能多場景應用,重點布局氫能車輛在礦山、物流等重型交通領域應用。加快老舊營運柴油貨車淘汰更新,推進貨運車輛專業化發展,加快推動國三及以下排放標準營運柴油貨車退出市場。推進城市綠色貨運配送示范工程,持續推進物流園區設備更新換代,鼓勵更新裝卸搬運設備,提高調度指揮設施智能化水平。(市交通運輸局,市發展改革委、市經濟和信息化局、市公安局、市生態環境局、市商務局、市國資委)
推動航空領域裝備提質和鐵路系統電氣化水平提升。面向城市低空救援、農業植保、應急救災、能源基建、物流運輸、智慧礦山等應用場景,推動低空產業鏈發展,依托釩鈦資源優勢,結合釩鈦鋼鐵材料產業,深入開展航空航天用鈦及鈦合金系列產品開發及應用等研究,支持轉子級海綿鈦生產工藝成套控制技術、高強TA18鈦合金管等推廣應用,為新一代航空液壓管路的制備提供關鍵材料,大幅提升我國先進飛機性能。爭取政策支持有條件的工礦企業、物流園區等鐵路專用線電氣化改造。(市發展改革委、市經濟和信息化局、市科技局按職責分工負責)
推動船舶安全綠色發展。依托“平安渡運”“綠航行動”等專項行動,鼓勵和引導高能耗船舶技術改造升級和提前退出,以長江(金沙江)干線為重點,持續推進船型標準化、專業化發展。鼓勵在靜水庫區合理使用液化氣、電池等動力形式,適時推動船舶岸電系統受電設施建設。推動二灘庫區攀枝花水域內不達標客船報廢更新,確保船舶全部達到《內河船舶檢驗規則(2024)》和四川省交通運輸廳航務管理局《關于新增旅游客船相關技術要求的通知》(川交航函船檢〔2018〕173號)檢驗技術標準。(市交通運輸局,市發展改革委、市經濟和信息化局、市生態環境局)
支持老舊農機報廢更新,農機裝備提檔升級。持續穩定實施農機購置補貼和農機報廢補貼政策,結合農機用戶意愿,鼓勵農機用戶加快淘汰能耗高、損失大、安全性能低的老舊農機。圍繞四川省“天府良機”行動,充分發揮農機合作社、“全程機械化+綜合農事服務”中心等經營組織的示范帶頭作用,引進推廣攀西丘陵山地(坡度大、田型小)適用的水稻插秧機、單行或雙行玉米播種機和收割機、山地果園軌道運輸機、植保無人機等中小型農業機械,補齊農機裝備短板。加大農作物耕整地、播種、植保、灌溉、收獲、初加工等環節作業機械更新換代力度,推動農業機械化向全程、全面、高質量發展,實現糧食生產穩產增產、節本增效。支持“以舊換新”糧倉升級,在糧食倉儲、加工等環節推廣糧食“四散化”(散儲、散運、散裝、散卸)接發、低溫儲糧、信息化設施設備,推廣智能化倉儲,鼓勵建設綠色智慧糧倉,推動糧食收儲環保高效作業。(市農業農村局、市發展改革委,市市場監管局、市林業局)
(四)提升教育文旅醫療設備水平。
提升教育科研設備水平。推動符合條件的攀枝花學院、市經貿旅游學校、市建筑工程學校等11所高校、職業學校(含技工院校)更新置換先進教學及科研技術設備,并在釩鈦資源綜合利用國家重點實驗室等國省級創新平臺、工程(技術)研究中心、分析測試中心中有序推進科研設備更新換代。實施教育強國基礎設施建設工程,落實國家、省教育標準化和信息化有關建設標準、要求,推動裝備配備不達標或達到更換條件的中學更新升級理化生等學科實驗儀器設備,改善學校辦學條件,提升科學教學水平。推動全市中小學校計算機、多媒體教學設備更新,積極推進普通教室、專用教室和實踐場所等數字化建設,提升學校教育信息化水平。優化科研儀器配置,鼓勵科研院所結合實際成套更新換代科研設備。鼓勵攀枝花學院、攀西釩鈦檢測院等機構開展大型科研儀器設備面向社會開放共享,推進科研院所科研儀器設備更新。引導科技型企業結合實際,更新換代電子測量、無損檢測、智能檢測等儀器設備。(市科技局、市教育和體育局,市發展改革委、市經濟和信息化局、市國資委)
提升文旅設備水平。加強“攀枝花,不止陽光”文化旅游品牌建設,根據全市文化旅游產業發展實際,制定《關于推動全市文化旅游領域大規模設備更新專項行動方案》,以“清單化”模式推進觀光游覽設備(客運索道、非公路用旅游觀光車輛、旅游觀光船、景區導視牌)、游樂設備(大型游樂設施)、演藝設備(演藝燈光、視頻顯示設備、演藝音響、舞臺機械)、智慧文旅設備(景區劇場智慧管理系統、門禁閘機、可穿戴智能文化設備、娛樂用智能無人飛行器)、文物保護設備(博物館設備、文物保護設備)等文旅設備更新提升。積極推進博物館、圖書館、文化館、美術館、科技館、基層綜合性文化服務中心、非遺傳承體驗基地等文物保護及公共文化服務設施升級。推進文旅數字化、智慧化技術的推廣應用,加快推動智慧景區建設。推動超高清產業鏈優化升級,支持電視機、投影機、機頂盒以及廣播電視專用設備等替代更新。(市文廣旅局,市委宣傳部、市發展改革委、市教育和體育局、市國資委、市市場監管局、市科協)
提升醫療設備水平。加強優質高效醫療衛生服務體系建設,統籌醫療衛生領域設備達標提質、更新升級、安全保障,以基層為重點,中西醫并重,加快提升常見病、多發病診療以及預防保健、衛生應急、血液供應等服務能力,分層次有計劃推進醫療衛生機構裝備和信息化設施迭代升級。開展縣域醫共體醫療設備更新,實施市級互聯網醫院和檢查檢驗共享互認平臺建設。(市衛生健康委,市發展改革委)
三、聚焦主要產品,實施消費品以舊換新行動
(五)開展汽車以舊換新。
加大汽車以舊換新支持力度。制定實施汽車以舊換新政策措施,聯動新車二手車銷售企業、金融機構等開展汽車以舊換新促銷活動,依托汽車行業協會積極組織全市汽車經銷企業開展大型車展活動,加大對新能源汽車品牌推廣,激發汽車市場消費潛力。完善新能源汽車要素保障,合理布局公共充電設施。(市商務局,市經濟和信息化局、市住房城鄉建設局、攀枝花金融監管分局)
依法依規淘汰老舊汽車。嚴格執行機動車強制報廢標準規定和車輛安全環保檢驗標準,加快淘汰符合強制報廢標準的老舊汽車。落實警企共建模式,簡化流程、開辟綠色通道,提高老舊汽車報廢注銷業務便利化水平。引導報廢車回收拆解企業上門收車服務,鼓勵企業提高資源高值化綜合利用水平,規范報廢車回收拆解企業經營行為,依法查處非法拆解等違法行為。(市經濟和信息化局、市公安局、市生態環境局、市住房城鄉建設局、市交通運輸局、市商務局、市市場監管局等按職責分工負責)
(六)開展家電產品以舊換新。積極爭取縣域商業建設行動項目資金等政策,引導企業以縣域為重點改造提升家電銷售、服務網點。落實省級家電以舊換新補貼新政策,對消費者在本市采取交售舊家電方式購買綠色智能家電給予補貼或優惠,促進綠色智能家電消費。鼓勵家電銷售企業聯合生產企業、回收企業、電商平臺開展以舊換新促銷活動,開設線上線下家電以舊換新專區、綠色智能家電體驗店(專區)。鼓勵家電生產和流通企業發展二手回收業務,完善家電回收服務體系。(市商務局,市市場監管局、市供銷社)
(七)推動家裝消費品換新。通過政府支持、企業讓利等多種方式,支持居民開展舊房裝修、廚衛等局部升級改造和居家“適老化”改造。鼓勵家居經營主體推出促銷優惠政策、以舊換新專享等多種促銷活動。鼓勵企業打造線上線下家裝樣板間,推動家裝樣板間進商場、進社區、進平臺。支持職工提取住房公積金賬戶存儲余額用于購買、建造、翻建、大修自住住房。(市住房城鄉建設局、市商務局,市發展改革委、市民政局、市市場監管局、人民銀行攀枝花市分行、攀枝花金融監管分局、市公積金中心)
四、抓住關鍵環節,實施回收循環利用行動
(八)完善廢舊產品設備回收網絡。
創新廢舊產品設備回收模式。加快落實生產者責任延伸制度,鼓勵生產企業在市內采用自建回收網絡或者委托銷售者、維修機構、售后服務機構、再生資源回收企業回收廢舊家電,加快“換新+回收”物流體系和新模式發展,實現上門“送新”、返程“收舊”。以磷酸鐵、全釩液流電池等動力電池關鍵環節產品為重點,探索建立生產者責任延伸制度,探索關鍵環節產品生產企業通過自主回收、委托回收或聯合回收等模式,依法建立回收網絡與管理體系。強化市本級公物倉定點儲存、統一配置、統籌調劑、集中處置等功能,探索公物倉跨區域跨層級共享共用新模式。(市商務局、市經濟和信息化局、市國資委、市機關事務服務中心、市供銷社按職責分工負責)
培育再生資源回收主體。鼓勵采取自建、租賃、合作等方式,逐步推進標準化回收網點建設,實施全品類回收。支持布局建設綜合型、專業型綠色分揀中心,川滇毗鄰縣(區)探索建設跨省際綠色分揀中心,推進生活垃圾分類收運網絡與再生資源回收網絡“兩網融合”,加快建立、科學布局“回收點—中轉站—分揀中心(集散市場)”三級回收網絡體系。鼓勵我市企業加強與省內龍頭企業合作,打造再生資源交易服務平臺,提供再生資源在線交易、分級分類、加工、倉儲、物流配送等一站式服務方案。優化報廢汽車回收拆解企業布局,加快推動在建項目驗收、資質申報工作,規范報廢機動車回收拆解活動。加強廢棄電器電子產品回收管理,督促回收企業合法合規經營,加強舊電器電子產品進出貨環節信息登記與臺賬管理。(市發展改革委、市生態環境局、市住房城鄉建設局、市商務局、市城管執法局、市國資委、市機關事務服務中心、市供銷社按職責分工負責)
(九)支持二手商品流通交易。
支持二手商品便利交易。持續推進二手車登記服務站建設,嚴格落實好二手車交易登記管理等各項措施。支持符合條件的企業申報二手車出口資質,并針對中亞、東盟等重點市場全力拓展二手車出口業務。鼓勵電子產品經銷企業發展二手交易、翻新維修等業務,加強計算機類、通訊類和消費類電子產品二手交易信息安全監管,防范用戶信息泄露及惡意恢復。(市商務局,市發展改革委、市經濟和信息化局、市公安局、市國資委、市市場監管局、攀枝花海關、人民銀行攀枝花市分行)
培育二手商品線上線下交易平臺。修訂攀枝花市城市商業網點規劃,科學布局和引導二手商品交易市場建設,鼓勵市屬國有企業或民營企業建設集中規范的車輛、家電、家具等二手商品交易市場。鼓勵“線上+線下”實體二手市場規范建設和運營,加強交易平臺、銷售者、消費者、從業人員信用信息共享,提升二手商品交易的信息對稱,激活二手市場活力。規范二手商品流通秩序和交易行為。(市商務局,市國資委、市市場監管局、市供銷社)
(十)提高廢棄物資源化和再利用水平。
有序推進再制造和梯次利用。鼓勵對具備條件的廢舊生產設備實施再制造,再制造產品設備質量特性和安全環保性能應不低于原型新品。深入推進汽車零部件、工程機械、機床等傳統設備再制造,培育再制造行業規范條件企業。探索退役風電光伏設備及關鍵部件梯次利用和本地化再制造。(市經濟和信息化局,市發展改革委、市科技局)
推動資源高水平再生利用。加快推進東區、釩鈦高新區、格里坪園區3個園區循環化改造,加大東區、釩鈦高新區國家大宗固體廢棄物綜合利用示范基地建設力度。持續提升釩鈦磁鐵尾礦、冶煉廢渣等資源綜合利用技術水平,開展資源高水平再生利用攻關,加強釩鈦等稀貴金屬提取技術研發應用,推廣高鈦型高爐渣等綜合利用技術裝備。加強廢棄電器電子產品、報廢汽車、廢塑料、廢鋼鐵、廢有色金屬等再生資源加工利用企業規范管理,強化固體廢棄物污染環境防治信息化監管。依法加強全市再生資源回收利用企業污染物排放監督管理,確保達標排放。依法嚴肅查處非法回收拆解報廢汽車、廢棄電器電子產品等行為,督促取得資質的企業加強拆解流程合規管理。(市發展改革委、市經濟和信息化局,市科技局、市生態環境局、市商務局、市市場監管局、市國資委、攀枝花海關)
五、加強標準引領,實施標準提升行動
(十一)積極參與國際、國家、行業、省級地方標準和團體標準制修訂。鼓勵全國釩鈦磁鐵礦綜合利用標準化技術委員會等企事業單位共同發力,圍繞釩鈦鋼鐵、大宗固廢綜合利用、能耗限額等領域積極參與、推動國際、國家、行業、省級地方標準和團體標準制修訂工作,以標準“走出去”帶動產品、技術和服務“走出去”。(市市場監管局,市發展改革委、市經濟和信息化局、市科技局)
(十二)加快配套完善地方標準。組織市級行業主管部門、企事業單位在大宗固廢綜合利用、釩鈦資源綜合利用、病媒生物密度控制、消防安全等重點領域制定一批市級地方標準,完善相關標準體系,為全市大規模設備更新和消費品以舊換新工作提供技術支撐。(市市場監管局,市經濟和信息化局、市衛生健康委、市消防救援支隊按職責分工負責)
(十三)強力推進標準落地落實。加強部門協同聯動,強化能耗排放標準、產品質量安全標準、回收循環利用標準等強制性國家標準的宣貫實施,在認證認可、檢驗檢測、政府采購、招投標等活動中推廣應用先進標準。嚴格貫徹落實消費品質量安全監管目錄,加強質量監督和執法,依法查處違反強制性標準行為。按照《國家清潔生產先進技術目錄(2022)》《綠色低碳轉型產業指導目錄(2024年版)》等,實施《攀枝花市“鐵腕治氣”三年行動計劃》,指導相關行業推動高耗能、高排放和高安全環保風險項目技術改造。推廣運用工業產品高質量發展綠色低碳評價認證,爭取更多產品納入四川省綠色低碳名優特新產品目錄。(市市場監管局,市發展改革委、市經濟和信息化局、市生態環境局、市住房城鄉建設局、市交通運輸局、市商務局、市城管執法局、市機關事務服務中心、攀枝花海關)
六、強化政策要素保障
(十四)加大財稅政策支持力度。
加大財政支持力度。統籌工業、農業、住建、交通、醫療、教育、文旅等領域專項資金,研究細化政策措施,加大資金投入力度,支持相關重點領域設備更新。持續實施農機購置與應用補貼政策,積極爭取農機報廢更新補貼、農機新產品購置補貼試點和城市更新示范獎補。落實國省支持政策,市縣(區)聯動支持汽車、家電領域“以舊換新”。嚴格執行政府綠色采購政策,實施節能產品和環境標志產品優先采購和強制采購。加強財會監督,嚴肅財經紀律,強化財政資金全過程、全鏈條、全方位監管,提高財政資金使用的有效性和精準性。(市財政局,市發展改革委、市經濟和信息化局、市教育和體育局、市生態環境局、市住房城鄉建設局、市交通運輸局、市農業農村局、市商務局、市文廣旅局、市衛生健康委、市城管執法局)
落實稅收支持政策。依法落實新能源汽車車輛購置稅減免及環境保護、節能節水、安全生產專用設備稅收優惠政策,按照國省統一安排把數字化智能化改造納入優惠范圍。嚴格落實資源回收企業向自然人報廢產品出售者“反向開票”措施,進一步暢通增值稅抵扣鏈條。依托稅收大數據,精準篩選“反向開票”政策適用主體,對資源回收企業“精準畫像”,向全市符合條件的納稅人推送相關優惠政策,實現政策宣傳輔導覆蓋100%,確保用足用好稅收支持政策。(市財政局、市稅務局按職責分工負責)
(十五)優化金融支持。
用好專項再貸款政策。運用再貸款政策工具,引導金融機構提高工商業節能降碳、工業智能化數字化轉型、老舊農機具淘汰更新、交通運輸、現代物流、快遞等領域設備更新和技術改造的信貸投放,建立《設備更新改造和消費品以舊換新項目清單》和《融資需求清單》,開展政銀企聯合預審,爭取更多符合條件的項目獲得科技創新和技術改造再貸款支持。積極爭取上級財政對符合再貸款報銷條件的銀行貸款給予一定貼息支持。(人民銀行攀枝花市分行,市發展改革委、市經濟和信息化局、市生態環境局、市住房城鄉建設局、市交通運輸局、市農業農村局、市城管執法局)
加強消費品以舊換新金融支持。引導銀行機構合理增加綠色信貸,加強對綠色智能家電生產、服務和消費的金融支持。鼓勵銀行機構在依法合規、風險可控前提下,簡化汽車貸款流程,適當降低乘用車貸款首付比例,合理確定汽車貸款期限、信貸額度,降低汽車消費門檻。出臺《攀枝花市居民消費貸款貼息實施方案》,指導銀行機構聚焦汽車購置、電子產品、住房裝修、家電家具耐用品等商品消費,加快貼息資金審核發放,引導金融機構持續加大信貸投入和宣傳引導。(市財政局、市商務局、人民銀行攀枝花市分行、攀枝花金融監管分局按職責分工負責)
加大設備更新領域信貸投入。開展制造業專項融資對接行動,向金融機構推送重點項目融資需求清單,聚焦制造業“智改數轉”、釩鈦鋼鐵材料和清潔能源等優勢產業,推動特色產業集群、上下游配套企業貸款規模擴大,提升制造業貸款占比。出臺攀枝花市制造業中長期貸款激勵政策。(市財政局、市經濟和信息化局、人民銀行攀枝花市分行,市發展改革委、攀枝花金融監管分局)
(十六)加強要素保障。加強企業技術改造項目用地保障,涉及新增用地的,優先使用存量建設用地。指導縣(區)加大存量土地處置力度,通過處置存量土地按核算比例產生計劃指標保障項目用地,計劃指標確有不足的,積極爭取省級統籌調劑予以保障。對不新增用地、以設備更新為主的技術改造項目推行承諾制審批,簡化前期審批手續。統籌區域內污水處理、生活垃圾分類收集、中轉貯存及再生資源回收設施建設,將其納入相關專項規劃和國土空間規劃,保障合理用地需求。(市自然資源和規劃局,市住房城鄉建設局、市城管執法局)
(十七)強化創新支撐。進一步完善釩鈦鋼鐵材料、清潔能源、綠色化工、裝備制造、釩鈦磁鐵礦“采選冶”等優勢產業標志性產品技術創新圖譜,抓好項目布局和推進實施。聚焦資源綜合開發利用技術攻關,著力突破“采選冶”、先進材料制備、氫能等重點領域關鍵核心“卡脖子”技術,支持鏈主企業、領軍企業牽頭建設高水平創新聯合體,加強傳統優勢產業的科技研發與應用推廣,提升高附加值產品本地自主創新能力,對關鍵“卡脖子”技術運用“揭榜掛帥”“賽馬制”等方式,一體推進關鍵核心技術攻關、迭代應用、生態培育。(市科技局,市發展改革委、市經濟和信息化局)
各有關部門(單位)要充分認識大規模設備更新和消費品以舊換新蘊含的巨大機遇和重要意義,堅決把思想和行動統一到黨中央、國務院決策部署和省委省政府、市委市政府工作安排上來。市級工作專班成員單位要緊跟國家部署,緊盯國省出臺政策,要從戰略和全局高度,加強統籌協調,建立政策對接、供需對接、項目對接、銀企合作等工作機制,細化具體工作方案和配套政策,加快形成全市“1+N”政策體系,推動各項任務落實落細。各縣(區)人民政府、釩鈦高新區管委會要組建工作專班,統一部署、統一調度、統一督導,全力抓好貫徹落實。
附件:推動大規模設備更新和消費品以舊換新重點任務清單
附件:
推動大規模設備更新和消費品以舊換新重點任務清單









川公網安備 51040202000005號
